I obtained an error similar to yours, but also managed to resolve it using one of the above suggestions.
However there is an issue with lots of decimal places once the number is converted to string (but that can be tackled later)
With the additional line in the code block …

See if you can provide files to look at.
Hello,
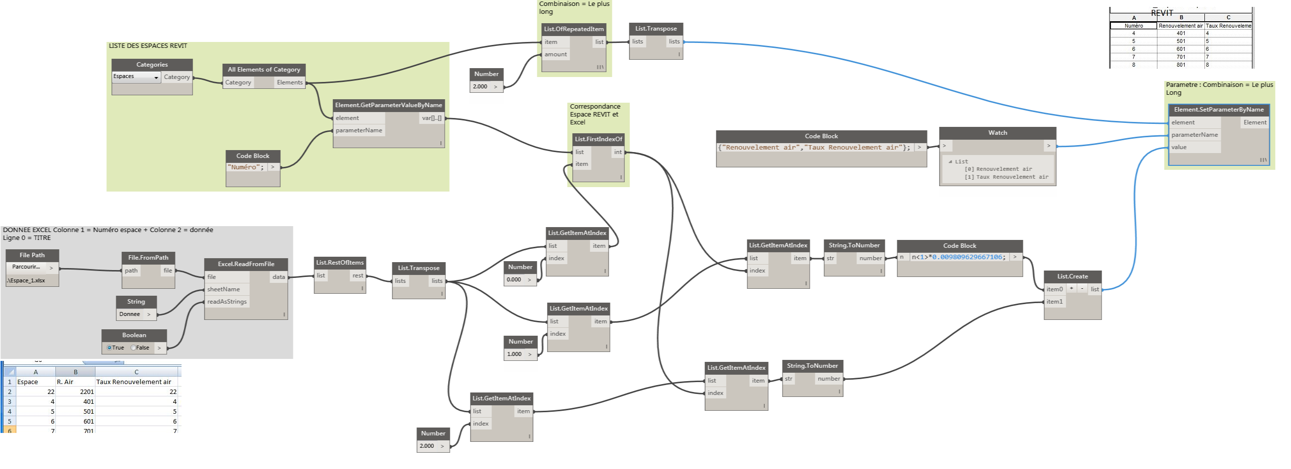
As his was not working, I started.
I made a new code, first with a column and 2.
But to start, I exported the data (data + number) with Dynamo to an Excel file. I found that the space the number was in the format “Standard” in Excel.
Note, in the first code, Dynamo modified spaces of the number.
There must be a way to simplify the code, especially in case I have 15 columns!
Thank you for your help, it allows me to better understand the subtleties.